Rekonštrukcia bytov a iných interiérov predstavuje kľúčovú činnosť pre mnohé firmy zamerané na stavebníctvo a renovácie. V Novom Meste nad Váhom a jeho okolí sa stretávame s rastúcim dopytom po komplexných službách, ktoré premenia staré a nevyhovujúce bývanie na moderné a funkčné priestory. Tento proces si vyžaduje precízne plánovanie, odborné znalosti a zručné ruky, aby sa dosiahli výsledky, ktoré presne zodpovedajú vašim požiadavkám a snom.

Komplexný prístup k rekonštrukcii bytu
Rekonštrukcie bytov na kľúč zahŕňajú široké spektrum činností, ktoré zabezpečia, že váš byt bude po dokončení prác plne pripravený na bývanie bez nutnosti ďalších investícií alebo dodatočných prác. Tento proces je navrhnutý tak, aby pokryl všetky aspekty renovácie, od prvotného návrhu až po finálne úpravy a upratovanie.
Projektovanie a plánovanie: Základ úspešnej rekonštrukcie
Každá úspešná rekonštrukcia začína dôkladným projektovaním a plánovaním. V tejto fáze sa vypracúva projektová dokumentácia, ktorá slúži ako podrobný plán všetkých budúcich prác. Dôležitou súčasťou je konzultácia s dizajnérom interiérov, ktorý vám pomôže zhmotniť vaše predstavy a navrhne optimálne riešenia pre váš priestor. Na základe týchto podkladov sa následne vypracuje presný rozpočet a harmonogram prác, čím získate jasnú predstavu o časovej a finančnej náročnosti projektu.
Demolačné práce: Odstránenie starého, príprava na nové
Pred samotnou výstavbou a inštaláciou nových prvkov je nevyhnutné odstrániť všetko staré a nepotrebné. Demolačné práce zahŕňajú odstránenie starých podláh, obkladov, povrchových úprav, demontáž starého nábytku a zariadení, ako aj odstránenie starých elektroinštalačných a vodoinštalačných rozvodov. Tieto práce sú kľúčové pre vytvorenie čistého a pripraveného priestoru pre ďalšie stavebné úpravy.

Stavebné práce: Formovanie nového priestoru
Po odstránení starých prvkov prichádza na rad formovanie nového priestoru. Stavebné práce môžu zahŕňať úpravy a výstavbu nových priečok, ak je potrebné zmeniť dispozíciu bytu podľa vašich potrieb. Následne sa vykonáva omietanie a maľovanie stien, ako aj opravy stropov, vrátane možného zateplenia a inštalácie podhľadov. Tieto práce dodávajú bytu jeho základnú štruktúru a vzhľad.
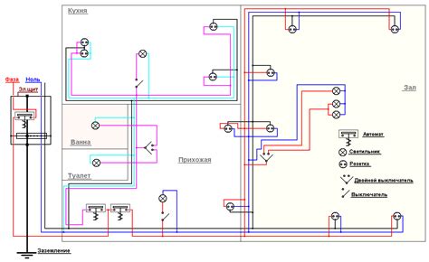
Elektroinštalácia: Bezpečnosť a moderné technológie
Moderná elektroinštalácia je neoddeliteľnou súčasťou každej rekonštrukcie. Zahŕňa vytvorenie nových elektroinštalačných rozvodov, ktoré sú navrhnuté s ohľadom na súčasné aj budúce potreby. Inštalácia nových elektrických zásuviek, vypínačov a osvetlenia zabezpečí nielen funkčnosť, ale aj estetiku vášho domova. Dôležitou súčasťou je aj inštalácia nového rozvádzača a sekanie drážok pre nové rozvody. Príprava pre novú sanitu je tiež dôležitou súčasťou tejto fázy.

Vodoinštalácia a kúrenie: Komfort a efektivita
Komfortné bývanie si vyžaduje spoľahlivé vodoinštalačné a kúrenárske systémy. Rekonštrukcia zahŕňa vytvorenie nových vodoinštalačných rozvodov, inštaláciu nových vodovodných a kanalizačných potrubí a pripojenie nových batérií, sprchovacích kútov, toaliet a umývadiel. V prípade potreby sa riešia aj otázky súvisiace s vykurovacím systémom, čím sa zabezpečí optimálna teplota v celom byte.
Podlahy: Základ vzhľadu a funkčnosti
Podlahy tvoria podstatnú časť interiéru a ich výber ovplyvňuje celkový dojem z bytu. V rámci rekonštrukcie sa vykonáva inštalácia nových podlahových krytín, ako sú parkety, laminát, dlažba, koberce alebo iné moderné materiály. Výber podlahy závisí od funkčného určenia miestnosti a vašich estetických preferencií. Po inštalácii podlahy sa tiež montujú lišty.

Obklady a dlažby: Estetika a ochrana povrchov
Obklady a dlažby sú nielen estetickým prvkom, ale aj dôležitou súčasťou ochrany povrchov pred vlhkosťou a opotrebením, najmä v priestoroch ako sú kúpeľne a kuchyne. Rekonštrukcia zahŕňa precíznu pokládku obkladov na steny a dlažieb na podlahy v týchto kritických oblastiach, ako aj na chodbách.
Zariadenie a nábytok: Dotvorenie bývania
Po dokončení stavebných a inštalačných prác prichádza na rad zariadenie interiéru. Táto fáza zahŕňa výber a inštaláciu nového nábytku, ako sú kuchynské linky, vstavané skrine, postele a ďalšie kusy nábytku. Interiér sa zariadi podľa požiadaviek zákazníka, čím sa vytvorí harmonický a funkčný celok.
Finálne úpravy a upratovanie: Dokonalý výsledok
Posledným krokom rekonštrukcie sú finálne úpravy a dôkladné upratovanie. Zahŕňa maľovanie a finálne úpravy povrchov, ktoré dodajú bytu ten správny lesk. Po dokončení všetkých prác sa vykoná kompletné upratovanie priestoru a odvoz odpadu a stavebného materiálu, aby ste odovzdali byt v bezchybnom stave.
Kto sa zaoberá rekonštrukciami v Novom Meste nad Váhom?
V Novom Meste nad Váhom a okolí pôsobí viacero stavebných firiem a remeselníkov, ktorí sa špecializujú na rekonštrukcie bytov. Medzi nich patria napríklad:
- STAVin s.r.o.: Poskytuje komplexné služby v oblasti rekonštrukcií striech, domov a bytov, vrátane stavby krovov, zateplenia fasád a montáže sadrokartónu.
- [Názov firmy z textu]: Zameraná na predaj a montáž sanity, obkladov a rekonštrukčné práce na kúpeľniach a bytových jadrách. Ich služby zahŕňajú aj obklady a dlažby, vodoinštalácie, sadrokartóny a maľovanie.
- [Názov firmy z textu]: Ponúka kompletné realizácie stavebných prác, vrátane pokládky zámkovej dlažby a obrubníkov.
- SETO stav s. r. o. (Stará Turá): Okrem predaja stavebného materiálu, okien a farieb sa venujú stavebnej činnosti, poradenstvu a rekonštrukciám. Ich špecializáciou je zatepľovanie objektov, výstavba a renovácia rodinných domov, obklady, dlažby a sadrokartón.
- Kolečanský Tomáš: Vykonáva rekonštrukcie bytov, hál a rodinných domov. Ich služby zahŕňajú stierky, montáž sadrokartónov, plastových okien a podláh, ako aj inštalačné práce.
- OravMet s.r.o.: Stavebná firma, ktorá sa zaoberá výstavbou domov na kľúč, hrubými stavbami, dokončovacími prácami, inštalatérskymi prácami a rekonštrukciami.
Pri výbere firmy na rekonštrukciu je dôležité zvážiť ich skúsenosti, referencie a rozsah poskytovaných služieb. Niektoré firmy sa špecializujú na konkrétne oblasti, ako sú murárske práce, pokladacie a obkladacie práce, prípravné a dokončovacie stavebné práce, či štukatérske práce.
Dopyt po dlhodobom partnerovi pre rekonštrukcie
Existuje tiež dopyt po dlhodobejších partnerských vzťahoch pre realizáciu viacerých zákaziek v oblasti rekonštrukcií. Zákazník hľadá spoľahlivého partnera, ktorý by bol schopný realizovať približne 4-6 bytových rekonštrukcií ročne. Takýto prístup zaručuje konzistentnú kvalitu a efektivitu pri väčšom objeme prác.
Špecifické požiadavky pri rekonštrukcii
Pri rekonštrukcii bytu môžu byť špecifické požiadavky, ktoré je potrebné zohľadniť. Napríklad, pri komplexnej a generálnej rekonštrukcii bytu je nevyhnutná kompletná výmena elektroinštalácie v celom byte, vrátane inštalácie nového rozvádzača a sekania drážok. Dôležitá je aj príprava pre novú sanitu. Cieľom je, aby byt bol po rekonštrukcii pripravený na bývanie, vrátane inštalácie nových podláh, líšt, interiérových dverí, zásuviek a svietidiel.
Obhliadka a cenová ponuka: Prvý krok k realizácii
Pre získanie predstavy o rozsahu prác a nákladoch je nevyhnutná obhliadka priestoru. Pri obhliadke si pozrie aktuálny stav danej rekonštrukcie a na základe vašich požiadaviek a predstáv vám bude vypracovaná nezáväzná cenová ponuka. Obvykle je táto ponuka vypracovaná do 3 pracovných dní. Niektoré firmy poskytujú obhliadku a cenovú ponuku bezplatne a nezáväzne.
Tímová práca a profesionalita
Na úspešnú realizáciu rekonštrukcií je dôležitý odborne zaškolený tím pracovníkov. Firmy s 16 zamestnancami, ktorí sú odborne vyškolení a neustále si zvyšujú kvalifikáciu, garantujú vysokú efektivitu a profesionalitu práce na najvyššej úrovni. Táto komplexnosť služieb zastrešuje všetky potrebné práce a služby pri rekonštrukciách.
Význam odborne zaškolených pracovníkov
Vysoká efektivita a profesionalita práce na najvyššej úrovni sú priamym dôsledkom odborne zaškolených pracovníkov a ich neustálej kvalifikácie v danej oblasti. Tieto faktory sú kľúčové pre úspešné zvládnutie všetkých technických aspektov rekonštrukcie, od elektroinštalácie a vodoinštalácie až po stavebné práce a finálne úpravy.
Príprava na budúcnosť
Pri plánovaní rekonštrukcie je dôležité myslieť aj na budúcnosť. To znamená nielen modernizáciu súčasného stavu, ale aj prípravu na potenciálne budúce potreby, ako napríklad inštalácia inteligentných domácich systémov, rozšírenie elektroinštalácie pre nové spotrebiče alebo úprava dispozície pre rastúcu rodinu. Dôkladné plánovanie v tejto oblasti môže ušetriť čas a peniaze v dlhodobom horizonte.
Výber správneho dodávateľa
Výber správneho dodávateľa je jedným z najdôležitejších rozhodnutí pri rekonštrukcii. Je vhodné porovnať ponuky viacerých firiem, pozrieť si ich referencie a zabezpečiť si podrobnú zmluvu, ktorá bude jasne definovať rozsah prác, termíny a cenu. Komunikácia s dodávateľom by mala byť otvorená a transparentná počas celého procesu rekonštrukcie.
Inšpirácia a trendy v interiérovom dizajne
Rekonštrukcia bytu je tiež príležitosťou na implementáciu najnovších trendov v interiérovom dizajne. Od minimalistických až po industriálne štýly, možnosti sú takmer neobmedzené. Konzultácia s dizajnérom interiérov vám môže pomôcť nájsť ten správny štýl, ktorý bude odrážať vašu osobnosť a zároveň bude funkčný a nadčasový.
Udržateľnosť a ekologické riešenia
V dnešnej dobe je čoraz dôležitejšia aj udržateľnosť a ekologické aspekty pri rekonštrukciách. To môže zahŕňať použitie ekologických stavebných materiálov, energeticky úsporných spotrebičov a osvetlenia, či zateplenie budovy pre zníženie energetickej náročnosti. Tieto kroky prispievajú nielen k ochrane životného prostredia, ale aj k úspore nákladov na energie v budúcnosti.
Prípravné a dokončovacie stavebné práce
Prípravné a dokončovacie stavebné práce sú často podceňovanou, no mimoriadne dôležitou súčasťou každej rekonštrukcie. Zahŕňajú precízne vyrovnávanie povrchov, inštaláciu podkladov pod podlahy, ale aj detailné finálne úpravy ako sú precízne maľovanie, montáž líšt, či záverečné čistenie. Tieto práce sú kľúčové pre dosiahnutie profesionálneho a esteticky dokonalého výsledku. Bez dôkladnej prípravy by aj tie najkvalitnejšie materiály a najlepšie vykonané práce nemuseli pôsobiť celistvo a profesionálne.
Murárske práce a ich význam
Murárske práce tvoria základ mnohých stavebných úprav a rekonštrukcií. V súvislosti s rekonštrukciou bytov sa môžu týkať napríklad prerábania vnútorných priečok, zväčšovania alebo zmenšovania otvorov, murovania nových prvkov, či opravy existujúcich murív. Kvalitne vykonané murárske práce sú predpokladom pre správnu statiku a dlhú životnosť celého objektu. Dôležité je zvoliť správny typ muriva a technológiu murovania podľa konkrétnych potrieb a požiadaviek projektu.
Pokladacie a obkladacie práce: Detaily, ktoré tvoria celok
Pokladacie a obkladacie práce sú zodpovedné za finálny vzhľad podláh a stien. Ide o precíznu prácu, ktorá si vyžaduje zručnosť a zmysel pre detail. Či už ide o pokládku keramickej dlažby v kúpeľni a kuchyni, inštaláciu drevených alebo laminátových podláh v obývacích priestoroch, alebo o pokládku obkladov na steny, výsledok musí byť dokonalý. Dôležitý je nielen samotný výber materiálu, ale aj spôsob pokládky, použitie správneho lepidla a škárovacej hmoty, ako aj precízne začistenie hrán a detailov.
Štukatérske práce: Klasika s moderným nádychom
Štukatérske práce, aj keď sú často vnímané ako tradičné, nachádzajú svoje uplatnenie aj v moderných interiéroch. Môžu sa týkať renovácie historických štukových prvkov, ale aj vytvárania nových ozdobných prvkov na stenách či stropoch. Precízne vykonané štukatérske práce dodávajú interiéru eleganciu a noblesu, pričom môžu byť prispôsobené rôznym štýlom.
Výber lokality a zoradenie firiem
Pri hľadaní firmy na rekonštrukciu je dôležité zohľadniť lokalitu, v ktorej sa byt nachádza. V Novom Meste nad Váhom a jeho okolí pôsobí viacero stavebných spoločností a živnostníkov, ktorí ponúkajú široké spektrum služieb. Možnosť zoradiť firmy podľa rôznych kritérií, ako sú recenzie, cena, alebo špecializácia, uľahčuje výber vhodného dodávateľa. Dôležité je tiež zohľadniť možnosť realizácie stavieb na kľúč, ktoré zahŕňajú celý proces rekonštrukcie od začiatku až po koniec.
Rekonštrukcia bytu v Novom Meste nad Váhom je komplexný proces, ktorý pri správnom plánovaní a realizácii môže priniesť výrazné zlepšenie kvality bývania a zvýšenie hodnoty nehnuteľnosti.